重庆渝万律师事务所2024年第十八期——谭宇星律师解读法律与案例研讨
点击上方蓝字关注我们
7月26日下午,重庆渝万律师事务所召开2024年第十八期“星火讲堂”新法解读与案例研讨会。本次研讨会由青年律师谭宇星担任主讲人,共10名律师参加学习交流。
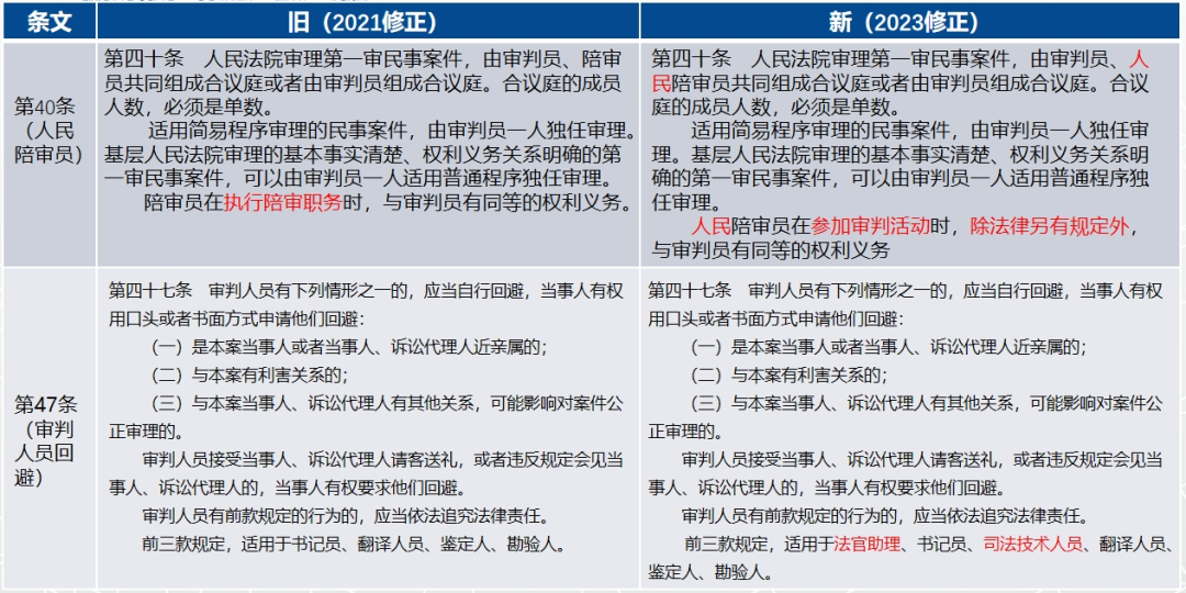
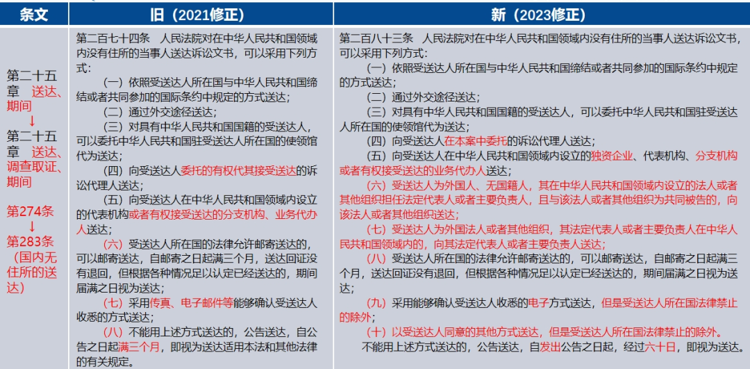
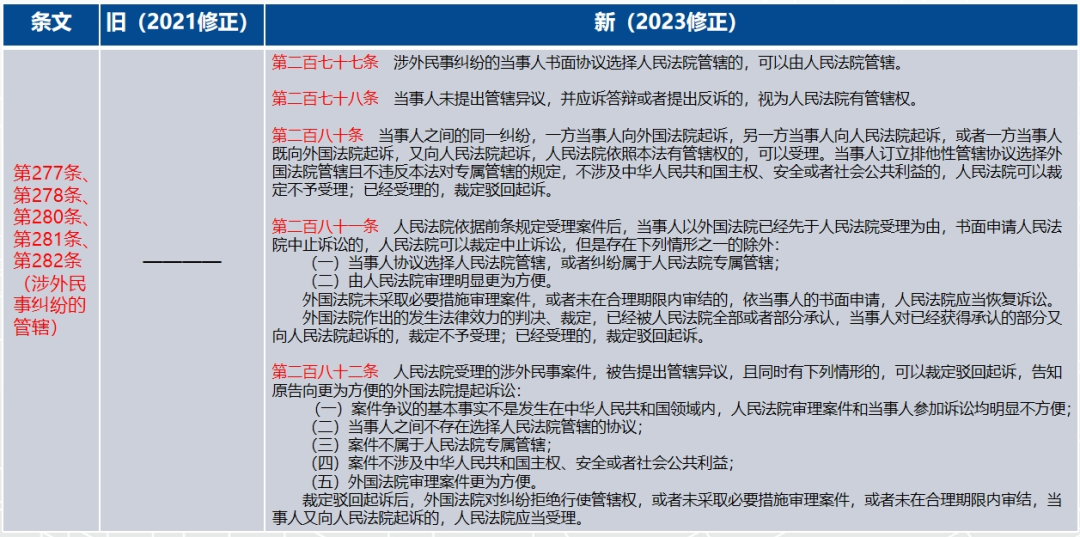
星火讲堂——民事诉讼法新修
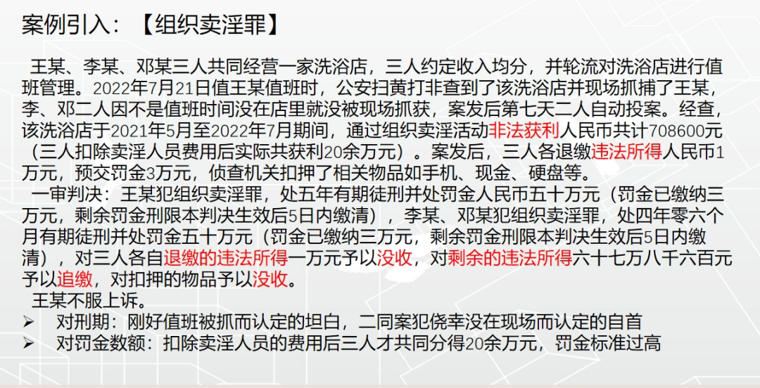
研讨会上,谭宇星律师先是给大家解读了民事诉讼法新旧法律规定,然后结合自己承办的一个刑事案件和大家探讨了“非法获利”与“犯罪所得”的区别,并对罚金基准的认定进行了学习。 相关法条
研讨交流共进步,思想碰撞促提升
最后谭宇星律师分享了二审代理思路、裁判结果,范远洪律师结合法条和大家分享了自己对“非法获利”与“犯罪所得”内涵的理解与认识。
他认为实践中,组织卖淫罪中的“犯罪所得”和“非法获利”内涵一样,均指犯罪收入的总和,组织者给付卖淫人员的费用属于犯罪成本,依法不能在犯罪所得中予以扣除,原判将三人组织卖淫活动非法获利的708600元作为判处罚金的基准,从而判处三人合计罚金在上述犯罪所得二倍以上,符合《最高人民法院、最高人民检察院关于办理组织、强迫、引诱、容留、介绍卖淫刑事案件适用法律若干问题的解释》第十三条规定。
通过本次案例研讨会,促进了各律师之间的交流合作,加强了律师专业能力提升,打破了律师办案方向的局限性,逐步提升渝万律师的业务水平和实务能力。接下来,重庆渝万律师事务所将进一步开展专业领域方面的学习与分享,为实现法律服务的高质量发展与专业化建设贡献力量!
|
